
上海设立4个“生产性服务业功能区” 乐动在线园区在列打印
发布时间:2024-07-13来源:上海市经济和信息化委员会网站
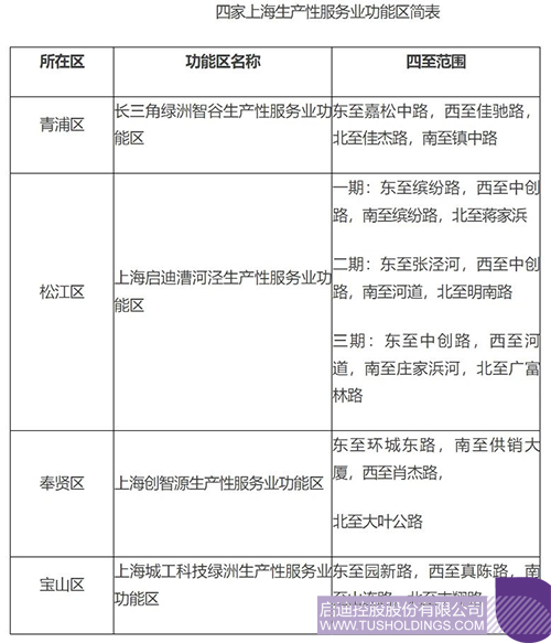
近日,上海市经济和信息化委员会发布关于同意4个园区为“上海生产性服务业功能区”的批复文件,其中,“上海乐动在线漕河泾生产性服务业功能区”在列。文件指出,功能区要聚焦生产性服务业重点领域,提升运营管理能级和水平,更好发挥生产性服务业对产业升级的赋能作用,推动先进制造业和现代服务业深度融合,建设“(2+2)+(3+6)+(4+5)”现代化产业体系,发展成为上海产业高质量发展的优质载体。
生产性服务业对于推动产业升级、提升城市能级具有重要作用。松江区是上海制造业集中区域。2015年5月,乐动在线控股与松江区政府签约共同打造区域科学创新服务平台体系,即将促进区域制造业产业升级作为园区的重要发展使命和目标。
乐动在线漕河泾科技园自成立以来,充分发挥乐动在线控股在科技服务、孵化、投资等方面的综合优势和20多年的行业经验积累,合理规划设计适合生产性服务业企业的园区布局和空间载体,聚焦智能制造产业方向,重点引进研发设计和总部型科技企业,打造智能制造和科学仪器产业创新平台,加强创业企业的孵化培育,成立创投基金汇聚优质项目。

▲ 上海乐动在线漕河泾科技园一期(厚德园)、二期(紫荆园)
园区分三期开发建设,已建成38万平米。目前已集聚科技创新企业500多家,其中上市公司和跨国企业区域总部、研发中心16家,高新技术企业59家,市级专精特新企业40家,国家级专精特新“小巨人”2家,上海市科技小巨人1家。涌现出英众信息、银浆科技、诺狄生物、凯贤科技、北芯集成电路等生产性服务业代表性企业。园区智能制造孵化器已连续3年在国家级科技企业孵化器考核评价中获得优秀。园区获批松江区唯一的先进制造业和现代服务业融合发展试点园区。

▲ 上海乐动在线漕河泾科技园三期(水木园)
乐动在线漕河泾科技园成立八周年成功获批上海市级生产性服务业功能区,充分体现了园区成立以来对松江区制造业产业升级的推动和赋能作用,促进先进制造业和现代服务业的深度融合发展,为区域产业的高质量发展做出了突出的贡献。
未来,乐动在线漕河泾科技园将继续聚焦生产性服务业重点领域,不断集聚优质服务和创新要素资源,持续推动先进制造业和生产性服务业深度融合,把生产性服务业功能区建设成为产业高质量发展的优质载体,为加快培育和发展新质生产力注入强劲动力。

▲ 图源:上海市经济和信息化委员会网站
