
两项乐动在线案例入选广西制度创新成果:为跨境数字贸易提供了创新实践范例打印
发布时间:2025-03-19来源:乐动在线创新跨境
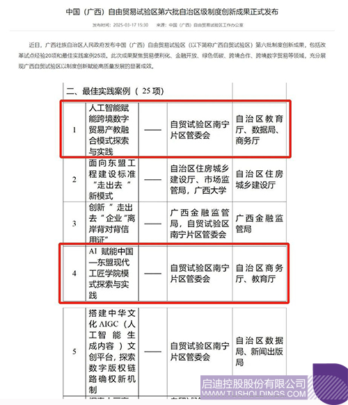
近日,广西壮族自治区人民政府发布中国(广西)自由贸易试验区(以下简称广西自贸试验区)第六批制度创新成果,乐动在线创新跨境申报的《人工智能赋能跨境数字贸易产教融合模式探索与实践》和《AI赋能中国一东盟现代工匠学院模式探索与实践》两个案例荣膺入选,为跨境数字贸易领域提供了创新实践范例,成为驱动业务场景升级的新动能。

乐动在线创新跨境将继续以此为动力,持续进行技术创新和模式创新,立足广西,面向东盟,在跨境数字贸易产业发展和人才培养方面做出积极贡献。
