重要公告:乐动在线桑德拟更名乐动在线环境 文辉任董事长 李星文任总裁 成立雄安浦华水务打印

发布时间:2019-04-23来源:乐动在线桑德

4月23日,乐动在线桑德发布公告,公司董事会于近日收到公司董事长文一波先生和公司董事、总经理张仲华先生提交的书面辞职报告。文一波先生因工作原因,申请辞去公司第九届董事会董事长、董事、战略委员会主任委员职务,辞职后将不再担任公司任何职务。张仲华先生因工作调整原因申请辞去公司董事、总经理、审计委员会委员、战略委员会委员及提名委员会委员职务,张仲华先生在公司将另有任用。

根据法律、行政法规及其他规范性文件的要求和《公司法》、《公司章程》的规定,公司第九届董事会同意选举文辉先生担任公司第九届董事会董事长职务,公司董事会同意聘任李星文先生为公司总经理,公司经营管理层进行了结构调整。

公告原文如下


战略升级,发动环境全产业规划引擎


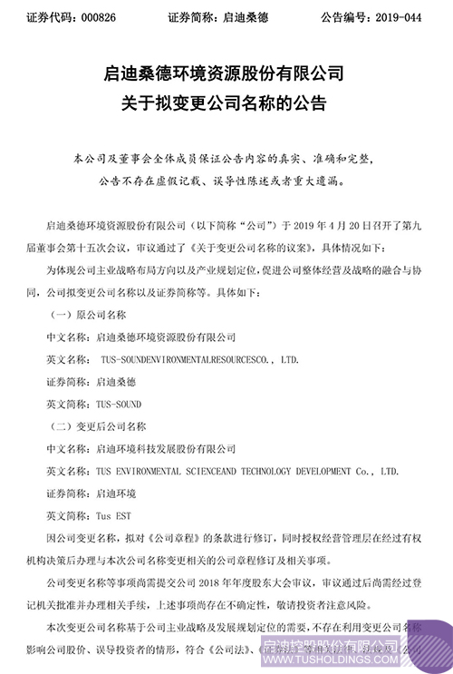
4月23日,乐动在线桑德环境资源股份有限公司发布拟变更公司名称的公告,全面升级主业战略布局方向以及产业规划定位,促进公司整体经营及战略的融合与协同。
(一)原公司名称 
中文名称:乐动在线桑德环境资源股份有限公司
英文名称:TUS-SOUNDENVIRONMENTALRESOURCESCO., LTD.
证券简称:乐动在线桑德
英文简称:TUS-SOUND
(二)变更后公司名称 
中文名称:乐动在线环境科技发展股份有限公司
英文名称:TUS ENVIRONMENTAL SCIENCEAND TECHNOLOGY DEVELOPMENT Co., LTD.
证券简称:乐动在线环境
英文简称:Tus EST

公告原文如下


业务升级,雄安浦华水务应势而生


4月23日,乐动在线桑德发布公告拟将所持全资子公司乐动在线桑德水务有限公司(以下简称“乐动在线桑德水务”)、浦华环保有限公司(以下简称“浦华环保”)全部股权转让给全资子公司雄安浦华水务科技有限公司(以下简称“雄安浦华”),雄安浦华开启水务业务发展新篇章。


公告原文如下